摘要
慢性压力会导致多种疾病,包括心理障碍、神经退行性疾病和大脑加速衰老。肠道菌群失调可能会导致慢性压力人群出现与压力相关的脑部疾病。然而,在非无菌条件下,慢性压力状态下肠道菌群失调与脑部疾病之间的因果关系及关键因素仍不清楚。本研究利用重复束缚应激(RRS)大鼠模型,发现将不同RRS阶段的大鼠盲肠内容物依次移植到正常大鼠体内,能够再现RRS诱导的核心表型包括,异常行为、外周血皮质酮和炎症细胞因子增加以及独特的肠道微生物表型。这种核心表型的发展可以通过益生菌补充有效抑制。在属水平上,RRS诱导的独特的肠道微生物表型与20种血浆代谢物的水平呈正相关或负相关,其中包括维生素B6代谢物4-吡哆酸和4-吡哆醛。在RRS期间补充维生素B6能够减轻体重下降、异常行为、外周炎症和神经炎症,但对慢性应激大鼠的外周皮质酮水平没有影响。通过敲除caspase 11或使用caspase 1抑制剂来抑制炎症信号通路,能够消除RRS诱导的异常行为以及外周和神经炎症,但不会降低小鼠外周皮质酮水平。这些发现表明,肠道菌群失调诱导的维生素B6代谢紊乱是慢性压力相关脑部疾病的一种新的非下丘脑-垂体-肾上腺轴机制。益生菌和维生素B6补充剂都有潜力被开发为预防和/或治疗慢性压力相关疾病的治疗策略。
结果
1、粪便移植再现慢性应激诱导的异常行为,血液皮质酮水平和炎症因子水平升高,以及独特的肠道微生物表型
为了评估肠道菌群失调在慢性慢性应激相关脑部疾病中的作用,作者对SPF大鼠进行持续28天的应激处理,然后分别取应激处理7天、14天、21天和28天的大鼠盲肠内容物,移植到正常大鼠的盲肠中,每周一次,持续4周(图1a)。作者发现,接受移植的大鼠出现了类似慢性应激诱导的行为异常(如新物体识别受损、巴恩斯迷宫错误增加、强迫游泳不动时间延长),外周血皮质酮和炎症因子(IL-6、IL-1β和IL-18)水平升高,与应激28天的大鼠相似(图1b–i)。与行为改变一致的是,作者观察到慢性应激组和FMT组大鼠的前额叶皮质(PFC)和海马(HIP)中突触后密度蛋白95(psd95)和突触素(syn)的表达显著降低(图1j–n)。这一结果表明,肠道菌群失调与慢性应激诱导的核心表型之间存在强相关性。进一步的16S rRNA基因测序分析发现,应激组的菌群组成与对照组显著不同,且移植的菌群改变了大鼠的肠道菌群(图2e–f)。在科水平上,Lachnospiraceae、Erysipelotrichaceae、Clostridiaceae、Corynebacteriaceae的相对丰度在对照组与应激组以及假手术组与FMT组之间存在显著差异(图2g-h)。这些结果表明,应激诱导的肠道微生物群变化促进了慢性应激相关核心表型的发展,包括异常行为和外周炎症反应。

图1. 将处于不同慢性应激阶段的大鼠盲肠内容物依次移植到正常大鼠体内,能够再现慢性应激诱导的异常行为、外周血皮质酮水平升高以及炎症细胞因子的增加。

图2 将不同慢性应激阶段的大鼠盲肠内容物依次移植到正常大鼠体内,能够再现慢性应激诱导的肠道菌群表型。
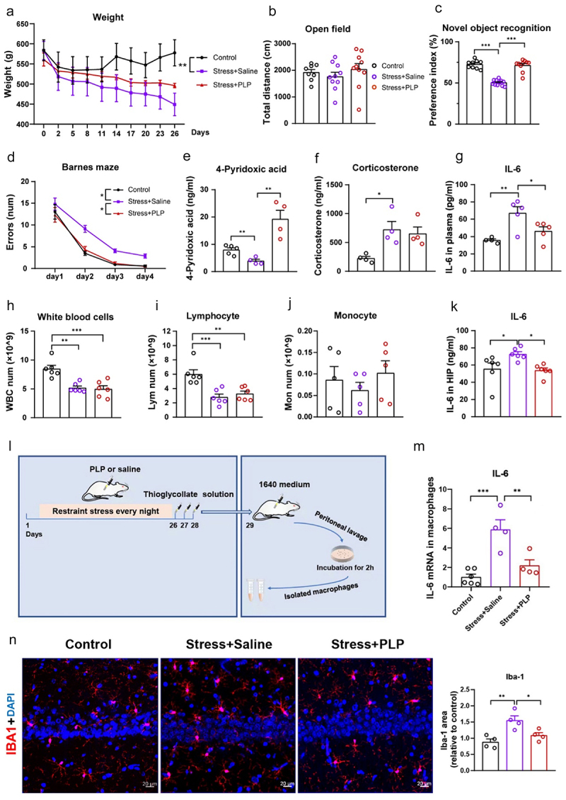
2、补充益生菌可以防止慢性应激大鼠出现异常行为以及外周血皮质酮和炎症细胞因子水平的升高。
为了验证肠道生态失调在慢性应激诱导的核心表型中的作用,研究人员通过益生菌补充来预防慢性应激期间的肠道生态失调。作者发现,益生菌补充可以部分恢复了慢性应激诱导的肠道菌群失调(图3b-d,),而益生菌补充则显著增加了乳杆菌科Lactobacillaceae)和乳杆菌属(Lactobacillus)的水平(图3d)。同时,发现益生菌补充显著改善了应激大鼠显著改善了应激大鼠的行为异常,并降低了外周血皮质酮和IL-6水平(图4a–h)。

图3. 慢性应激期间补充益生菌可部分预防应激引起的肠道菌群失调

图4. 用益生菌培养有益的肠道微生物群可以防止慢性应激大鼠异常行为的发展,抑制血液皮质酮和炎症细胞因子的增加
3、慢性应激诱导的肠道生态失调会改变血浆代谢物,包括维生素B6代谢
上述实验建立了慢性应激个体肠道菌群失调与异常行为改变之间的因果关系。接下来,研究者采用非靶标代谢组学技术检测血浆代谢物,比较慢性应激组、对照组、应激盲肠内容物移植(FMT)组和假手术组大鼠的血浆代谢物差异,对照组和应激组之间有217种差异表达的代谢物,而假手术组和移植组之间只有46种代谢物表现出显著差异(图5a-e)。KEGG信号通路分析显示两组比较中均涉及9条代谢途径,包括维生素B6代谢和嘌呤代谢(图5f-g),共发现20种共享差异代谢物,其中维生素B6家族的4-吡哆酸和4-吡哆酸盐水平在慢性应激组和FMT组大鼠中显著下降,而益生菌补充可恢复其水平(图5h-m)。因此,作者推测维生素B6可能是慢性应激大鼠中肠道菌群失调相关核心表型的介质。此外,慢性应激组和FMT组大鼠肠上皮细胞中维生素B6吸收相关酶ALP的表达降低,Spearman相关性分析表明肠道菌群多样性与血浆代谢物水平密切相关,尤其是维生素B6代谢相关代谢物(图5i)。这些发现强调了肠道菌群在调节血浆代谢物中的作用,表明慢性应激诱导的肠道菌群变化可能导致血浆代谢物的变化,尤其是那些涉及维生素B6代谢的代谢物。

图5. 慢性应激诱导的肠道生态失调改变了血浆中的代谢物,包括维生素B6代谢
4、在应激期间通过腹腔注射维生素B6能够缓解慢性应激大鼠的体重下降、异常行为、外周炎症和神经炎症,但并未影响其外周皮质酮水平。
在慢性应激期间补充维生素B6限制了应激大鼠的体重下降,通过新物体识别和Barnes迷宫测试评估,使异常行为恢复正常,并降低了血液中IL-6的水平,但并未影响外周皮质酮水平以及外周血液中的白细胞(包括淋巴细胞和单核细胞计数)(图6a–j)。此外,维生素B6补充抑制了神经炎症和神经发生受损(图6k、n),并逆转了应激诱导的海马和前额叶皮质中突触后密度蛋白95(psd95)和突触素(syn)蛋白水平的降低。它还显著降低了应激大鼠腹腔巨噬细胞中IL-6基因的表达(图6l–m)。这些数据表明,维生素B6的缺乏介导了慢性应激大鼠中肠道菌群失调相关的核心表型,而维生素B6补充抑制了慢性应激诱导的全身性和神经炎症,而不影响外周皮质酮。

图6. 应激期腹腔注射维生素B6可减轻慢性应激大鼠的体重下降、行为异常、外周炎症和神经炎症,但对外周皮质酮水平无影响
5、炎症作为皮质酮的下游效应因子,在慢性应激诱导的异常行为的发病机制中起着关键作用。
慢性应激的啮齿动物以高浓度的外周血皮质酮和炎症细胞因子为特征,如上所述。然而,维生素B6补充抑制了炎症细胞因子的释放,但并未影响应激大鼠的外周血皮质酮(图6f–g)。因此,作者评估了皮质酮升高与炎症细胞因子在外周血中增加在慢性应激诱导的异常行为发展中的关系。Caspase 11和caspase 1是炎症caspase家族的成员,并作为先天免疫的重要介质。在野生型小鼠中,慢性应激通过新物体识别、Barnes迷宫测试和强迫游泳测试评估,诱导了异常行为,并增加了外周血皮质酮水平以及外周和神经炎症(图7)。相比之下,在caspase 11基因敲除小鼠或预先用caspase 1抑制剂(Ac-YVAD-cmk)处理的小鼠中,慢性应激并未诱导异常行为或外周和神经炎症的增加;相反,它提高了外周血中皮质酮的水平(图7a-d、8a-c、e-m)。这表明应激诱导的炎症是皮质酮的下游效应,即皮质酮需通过激活Caspase 1/11炎症通路介导行为异常,而维生素B6的作用独立于HPA轴,靶向皮质酮下游的炎症环节(图7-8)。

图7 在caspase 11基因敲除小鼠中,炎症作为皮质酮的下游效应因子,在慢性应激诱导的异常行为的发病机制中起着关键作用。

图8 在预先用caspase 1抑制剂处理的小鼠中,炎症作为皮质酮的下游效应因子,在慢性应激诱导的异常行为的发病机制中起着关键作用。
结论
在这项研究中,作者发现将处于慢性应激不同阶段的大鼠的盲肠内容物依次移植到正常大鼠体内,能够再现慢性应激诱导的核心表型,包括异常行为、外周血皮质酮和炎症细胞因子水平升高,以及独特的肠道微生物表型。这种核心表型的发展可以通过益生菌补充有效抑制。慢性应激诱导的独特的肠道微生物表型在属水平上与“对照组与应激组”和“假手术组与粪菌移植(FMT)组”比较中共享的20种差异表达代谢物的水平呈正相关或负相关,其中包括维生素B6代谢物4-吡哆酸和4-吡哆醛。在应激期间补充维生素B6能够缓解体重下降、异常行为、外周炎症和神经炎症,但并未影响慢性应激大鼠的外周皮质酮水平。通过敲除caspase 11或预先用caspase 1抑制剂处理来抑制炎症信号通路,能够消除小鼠的慢性应激诱导的异常行为。这些结果表明,肠道菌群失调诱导的维生素B6代谢紊乱是慢性应激相关脑部疾病的一种新的下丘脑-垂体-肾上腺轴(HPA)独立机制。益生菌和维生素B6补充剂可能是预防和/或治疗慢性应激相关疾病的潜在策略。
参考文献
Qing W, Chen H, Ma X et al. Gut dysbiosis-induced vitamin B6 metabolic disorder contributes to chronic stress-related abnormal behaviors in a cortisol-independent manner. Gut Microbes.2025 Dec;17(1):2447824. doi: 10.1080/ 19490976. 2024.2447824. Epub 2025 Jan 7.