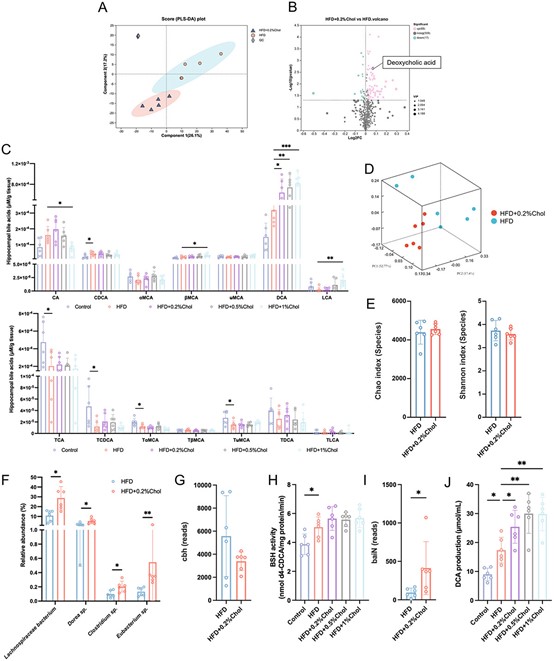
膳食胆固醇常存在于高脂饮食(HFD)中,过量摄入会损害认知功能。肠道菌群是受饮食影响的重要环境因素,可通过肠-脑轴调节认知功能。本研究探讨了膳食胆固醇在高脂饮食诱导的认知障碍中的作用,以及肠道菌群及其代谢产物在其中所扮演的角色。研究发现,膳食胆固醇会加剧高脂饮食小鼠的认知障碍,这与含有7α-脱羟基酶活性的肠道菌群(如Lachnospiraceae菌、Dorea属、Clostridium属)的增多有关,并导致小鼠海马体内脱氧胆酸(DCA)水平升高。在摄入膳食胆固醇后,小鼠肠道菌群产生DCA的活性增强。粪菌移植实验证实,这一促进认知障碍的过程由肠道菌群驱动。使用消胆胺降低循环胆汁酸水平可改善小鼠的认知衰退,而向海马内直接注射DCA则会进一步损害认知功能。药理学抑制海马顶膜钠依赖性胆汁酸转运体(ASBT)可减少神经元内DCA的积聚,改善神经元凋亡及认知障碍。综上,本研究揭示了膳食胆固醇通过诱导肠道菌群代谢产生DCA,从而促进高脂饮食诱导的认知障碍的机制。 1、 膳食胆固醇加剧肥胖小鼠的认知障碍 鉴于高胆固醇摄入通常伴随高脂摄入,本研究采用了高脂饮食诱导的认知障碍小鼠模型。如图1A所示。采用Y迷宫试验评估小鼠的工作记忆,用新物体识别(NOR)试验检测其识别记忆。Y迷宫结果显示,高脂饮食(HFD)使小鼠自发交替率下降约15.5%;在高脂基础上分别添加0.2%、0.5%和1%胆固醇,则进一步使肥胖小鼠的自发交替率显著降低17.2%、19.5%和26.0%(图1D)。与对照组相比,单独给予膳食胆固醇对小鼠认知功能无明显影响,这表明单纯膳食胆固醇对小鼠认知的影响有限。总体来看,上述结果提示膳食胆固醇仅在肥胖背景下加剧小鼠的认知障碍。 图1 膳食胆固醇加剧高脂饮食小鼠的认知障碍 2、 膳食胆固醇增加了肥胖小鼠粪便中含7α-脱羟基酶的菌群,并提升了海马DCA水平 菌群变化:膳食胆固醇提高了参与次级胆汁酸合成的微生物丰度(含7α-脱羟基酶的菌群丰度,如Lachnospiraceae、Dorea、Clostridium),促进体内DCA生成。 DCA积累:与高脂饮食(HFD)组相比,胆固醇组小鼠海马DCA水平分别升高至2.00倍、2.32倍和2.56倍,而非其他胆汁酸(如LCA、CDCA)。 菌群移植:膳食胆固醇所调节的肠道菌群驱动了高脂饮食诱导的认知障碍。 图2 膳食胆固醇提高了高脂饮食小鼠粪便中含7α-脱羟基酶的菌群丰度,并升高了其海马DCA水平。 3、DCA通过海马ASBT转运体诱导神经元凋亡 膳食胆固醇使肥胖小鼠海马DCA水平显著升高,并诱导海马神经元凋亡,进而损害了肥胖小鼠的识别记忆,其具体机制是DCA经ASBT(顶端钠依赖性胆汁酸转运体)进入神经元,激活线粒体凋亡通路(Caspase-3依赖)。ASBT抑制剂(GSK2330672)减少海马DCA蓄积,缓解认知障碍;Caspase-3抑制剂(Z-DEVD-FMK)显著抑制神经元凋亡,改善记忆功能。 图3 ASBT调控DCA诱导的神经元凋亡。 总之,本研究首次明确揭示了高脂饮食小鼠中膳食胆固醇—肠道菌群—菌群代谢产物与认知功能之间的因果链条。膳食胆固醇可富集携带7α-脱羟基酶的菌群(包括Lachnospiraceae菌、Dorea菌和Clostridium菌),并上调海马ASBT表达,导致脱氧胆酸(DCA)生成增多并在海马蓄积。DCA通过激活caspase 3诱导神经元凋亡,最终引发认知障碍。本研究将DCA确立为认知损伤的新型介质,提示降低胆汁酸水平可能成为改善认知功能的有效策略。这些机制性发现显著推进了饮食—肠—脑轴在认知障碍中作用的认识,为制定饮食和微生物干预措施以应对这一全球健康威胁提供了理论基础。 本研究亦存在局限:粪菌移植(FMT)虽能整体考察肠道菌群的作用,但尚不能精确阐明含7α-脱羟基酶菌群在认知障碍中的具体贡献。因此,我们拟在后续工作中分离并鉴定DCA产生菌(如Clostridium菌和Dorea菌),进一步解析其与小鼠认知损伤的确切关系。 参考文献: Liu Y, Wang Z, Zhang Y,et al. Dietary cholesterol impairs cognition via gut microbiota-derived deoxycholic acid in obese mice. Gut Microbes. 2025Dec;17(1):2537753. doi:10.1080/19490976.2025 .253775. 

